主要參數
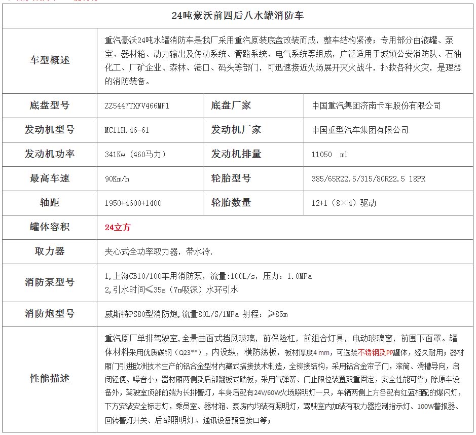
一、底盤配置: 采用重汽豪沃HOWOZZ5447TXFV466MF5車身,配置玉柴MC11.46-61發動機460馬力,國六排放標準,軸距1950+4600+1400(mm),整備質量17.2噸,額定載質量24.8噸,陜齒十二擋變速箱,帶動力轉向,帶原廠空調,該車上黃牌,城區道路請注意限行標識。
二、上裝配置:
三、選裝配置:
四、其他說明:
整車出具:正規底盤合格證、整車合格證、全國統一機動車上戶發票、隨車工具,車輛保修手冊、使用說明書、全國服務站名錄等。讓您上戶無優,方便、快捷、省心!
車輛配置不同,價格會不同!歡迎來電咨詢:133-7781-5118(詹經理)廠家直銷+外貿出口。


本文地址:http://www.sxassm.com/xiaofangche/shuiguan/1578.html ,轉發請注明來源于:www.sxassm.com







